电话:0755-86168883
邮箱:egov@egovcloud.cn
地址:深圳市南山区高新南七道深圳国家工程实验室大楼A栋10楼整层
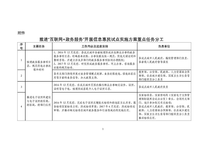
关于印发推进“互联网+政务服务”开展信息惠民试点实施方案重点任务分工的通知 发改办高技[2016]2145号 各省、自治区、直辖市及计划单列市、新疆生产建设兵团发展改革委、财政厅、教育厅(教委、教育局)、公安厅、民政厅、人力资源社会保障厅(局)、住房和城乡建设厅(建委、规划委)、卫生计生委、法制工作办公室、密码管理局、质量技术监督局: 为贯彻落实《国务院办公厅关于转发国家发展改革委等部门推进“互联网+政务服务”开展信息惠民试点实施方案的通知》(国办发[2016]23号),国家发展改革委等部门共同制定了《推进“互联网+政务服务”开展信息惠民试点实施方案重点任务分工》。现印发给你们,请结合实际,认真组织落实。 附件:推进“互联网+政务服务”开展信息惠民试点实施方案重点任务分工 国家发展改革委办公厅 财政部办公厅 教育部办公厅 公安部办公厅 民政部办公厅 人社部办公厅 住房城乡建设部办公厅 国家卫生计生委办公厅 国务院法制办秘书行政司 国家密码管理局办公室 国家标准委办公室 2016年10月8日




